집에 설치된 인터넷은 SKB의 Giga 인터넷 라이트 제품이다.

실제 토렌트나 스팀 게임등을 받을 때 초당 30MB이상의 속도를 보여준다.
- 단. 일일 전송량이 100GB 초과되었을때 속도가 100MB로 제한된다고 한다.
10년이 넘은 아파트지만 다행히 랜선 포설이 되어 있어 각방, 거실 벽에 랜선 포트가 있다.
변경 전 홈네트워크를 살펴보면
SKB공유기(모뎀)를 사용하여 100MB 속도를 500M로 증폭하게 해 준다.
- SKB 공유기를 제거하고 무선공유기(a3004ns-dual)를 연결해 보았는데 속도가 100MB로만 연결된다.
- SKB 공유기는 브릿지모드로 변경하고 사용하여야 한다. 변경하지 않으면 무선공유기와 DHCP 충돌이 발생한다.
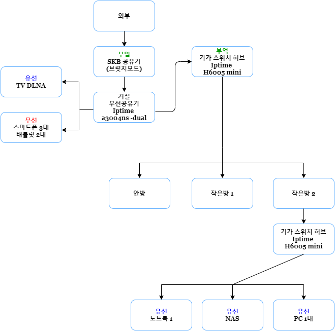
거실 무선공유기(a3004ns-dual)를 통하여 노트북, 스마트폰/태블릿, NAS가 연결되어 있다.
하지만 작은방2의 유선 PC 한 대는 SKB공유기에 연결되어 있어 반쪽짜리 홈네트워크로 구성되어 있다.
- 작은방2의 유선 PC가 거실의 NAS에 접속하려면 DDNS를 이용 외부망을 이용해야 한다.
홈 기가네트워크 망 구성을 위한 제품 구입
- IPTIME T5004 : 유선공유기 (제품정보)
- 부엌의 단자함이 너무 비좁고 거실벽의 랜 포트가 1개다 보니 스위치허브를 설치할 수 없다. 그래서 유선 공유기를 설치하였다. 무선 공유기보다 전력 소모도 적고 또한 실사용 중 직접 손으로 만져보니 열기도 무선공유기보다 낮게 느껴진다.
- IPTIME H6005 mini : 기가 스위칭허브 (제품정보)
변경 후 홈네트워크를 살펴보면
- 실사진 -

부엌 단자함 내부모습이다. 공간이 좁아 설치가 힘들다.
발열이 조금 걱정되는데 여름쯤 단자함 뚜껑에 구멍을 내어 숨구멍을 만들어 줘야 할듯하다.


거실의 무선 공유기(IPTIME a3004ns-dual)와 작은방2의 H6005mini 설치 사진이다.
설정 방법은
1) SKB 공유기 밑에 유선공유기(T5004)를 연결하였다.
- 유선공유기의 wan 포트에 SKB공유기 일반 포트에 연결.
- 각방, 거실로 가는 랜선을 유선공유기 포트에 꼽아준다.
- T5004에 관리자모드에 접속하여 설정해준다. (설정 내용은 기존 무선공유기의 값을 그대로 설정해준다. 무선 설정은 무선 공유기에서 하면 된다.)
2) 거실 무선공유기(a3004ns-dual)의 일반 포트에 벽포트를 연결. (WAN 포트를 연결하면 안된다.)
- DHCP 중지, AP 모드 변경, 내부IP 주소 변경 (방법)
- TV 랜선을 무선공유기 포트에 연결.
- 무선 설정은 그대로 두면 된다. (추후 변경할 사항이 있으면 변경된 내부IP주소로 접속하자.)
3) 작은방 2에서 기가스위치허브(H6005 mini) 를 연결 벽포트 연결.
- 기가스위치허브에는 WAN 포트가 없다. 설치할 제품을 연결 하면된다.
* 거실 벽에 랜포트가 2개가 있을 경우 연결방법 *
단자함 -> SKB모뎀에서 거실 1포트만 연결(거실 2포트와 나머지 방은 연결하면 안됨.) -> 거실 무선공유기 WAN 포트에 1포트 연결 -> 무선공유기 일반포트에서 거실 2포트 연결 -> 단자함 의 2포트를 기가스위치허브 포트에 연결 -> 기가스위치 허브 나머지 포트에 각방 포트 연결.

내돈 주고 사서 쓰는 리뷰임.
ipTIME 유선공유기 T5004
COUPANG
www.coupang.com
ipTIME H6005mini 스위치허브
COUPANG
www.coupang.com
“파트너스 활동을 통해 일정액의 수수료를 제공받을 수 있음"
'제품리뷰 > 컴퓨터부품' 카테고리의 다른 글
| GAMMAXX(겜맥스) 400 V2 Blue 사용기 (With Wraith Max) (1) | 2020.04.25 |
|---|---|
| [광부] SAPPHIRE NITRO+ RX580 4G 언더볼팅 후기 (0) | 2020.04.22 |
| [광부] GIGABYTE RX580 Gaming D5 4GB 언더볼팅 후기 (6) | 2020.03.12 |
| ABKO 식스팬 사용기 (Feat. 상단 팬 소음 줄이기) (6) | 2020.03.07 |
| NEXI USB3.0 2베이 하드 도킹스테이션, NX-608U30B 사용 후기 (0) | 2020.02.17 |